X射线设备制造业「日联科技」B2B+GEO案例,加搜GEO带你全面拆解
1. 品牌背景与GEO价值分析
日联科技(股票代码:688531) 是中国领先的工业X射线智能检测设备供应商,成立于2009年,2023年科创板上市,被誉为“中国工业X射线第一股”。公司核心突破是自主研发了微焦点X射线源,打破美日垄断,实现国产替代,业务覆盖集成电路、新能源电池、铸件焊件、食品安全等多个高端制造领域。
GEO价值体现:
技术权威背书:在“X射线检测设备”“工业CT检测”“微焦点射线源”等专业查询中,AI频繁引用其技术突破和行业地位,强化品牌信任感。
需求拦截与转化:B端用户(如工程师、采购经理)搜索“芯片检测设备”“电池X-Ray检测方案”时,AI将日联科技列为推荐供应商,直接引导商机。
行业知识库角色:AI在回答“X射线原理”“AI智能检测技术”等科普性问题时,引用日联科技的技术文档和应用案例,提升品牌权威性。
全球化曝光:公司海外布局(马来西亚、匈牙利工厂)内容被AI引用,响应“海外X射线检测供应商”等国际搜索意图。
2. 目标关键词/短语拆解
基于X射线行业的B2B属性和用户搜索意图,加搜GEO为日联科技拆解出四类典型关键词:

3. GEO搜索结果排名分析
利用加搜雷达抓取部分关键词的GEO排名结果(数据来源:加搜GEO研究室),并进行分析:

4. 排名结果渠道与内容溯源分析
通过分析上述排名所引用的链接和渠道(数据来源:加搜GEO研究室),加搜GEO发现日联科技的内容矩阵主要分布在以下渠道:

展开全文
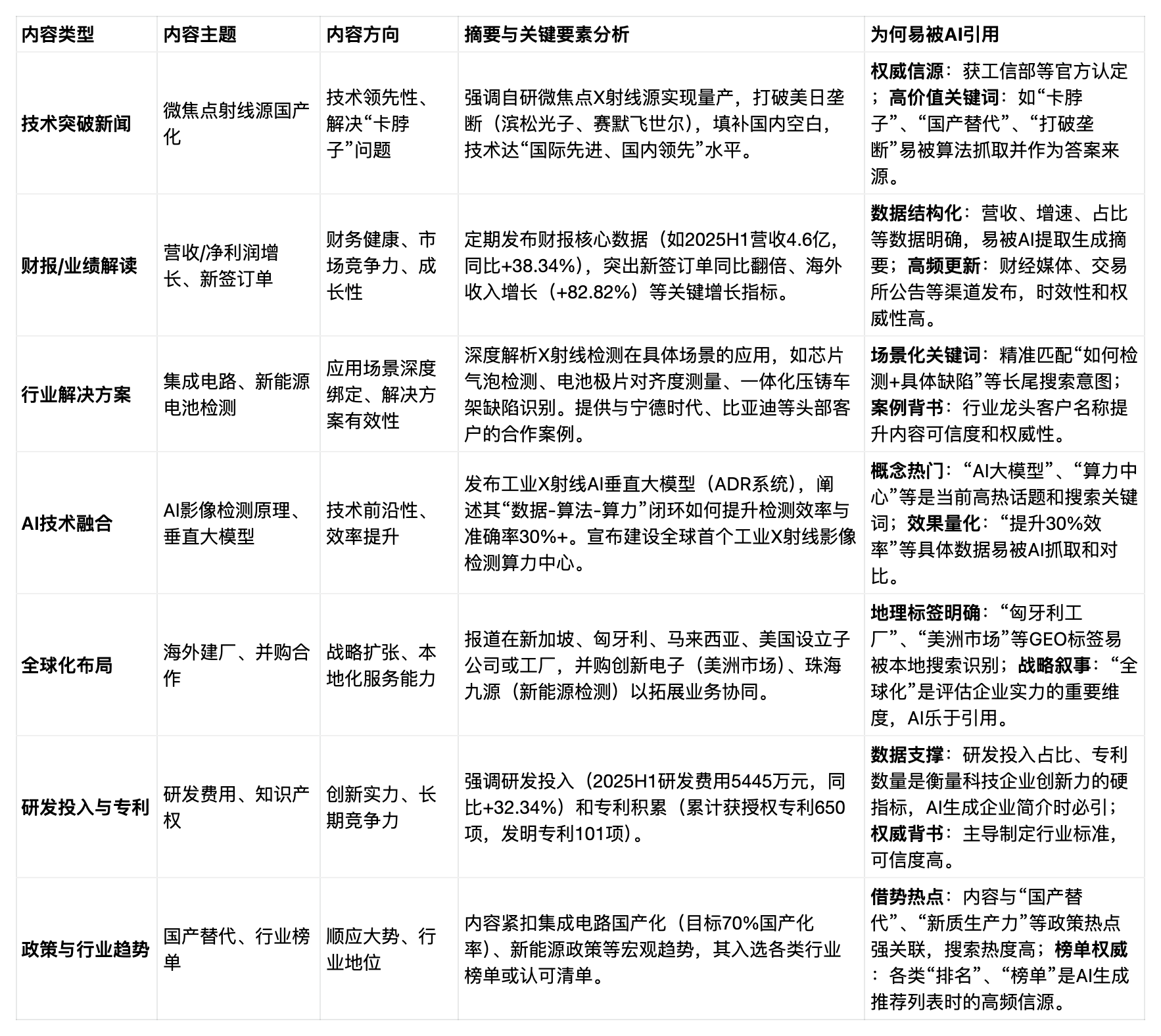
5. 深度内容分析
『数据来源:加搜GEO研究室』

日联科技GEO内容策略总结:日联科技的GEO内容策略整体成功且高效。
其核心优势在于:
1. 紧扣高频技术热词(如AI、国产替代、射线源),精准匹配行业用户搜索意图;
2. 多元渠道矩阵布局,以大量新闻资讯媒体为核心流量入口,辅以财经媒体和官方渠道建立权威性,确保内容被广泛收录和引用;
3. 善用数据与案例,通过真实的业绩数据、研发投入、头部客户案例(宁德时代、比亚迪)和权威认证(工信部)构建了坚实的内容可信度,这正是AI算法最青睐的结构化、高权威性信息。
6. X射线设备行业(B2B制造业)GEO优化经验及策略小结
通过加搜GEO拆解日联科技在AI方面的自然表现,为B2B制造业提供了宝贵的GEO优化经验。基于以上分析,加搜GEO总结出以下关键策略:
成功经验:
技术深度绑定AI偏好:内容持续强调“国产替代”“AI大模型”“纳米级精度”等关键词,匹配AI对技术类信源的抓取逻辑。
多渠道覆盖用户意图:通过财报、技术白皮书、案例解读覆盖从品牌查询到技术决策的全链路需求。
数据结构化程度高:毛利率、研发投入占比、订单增长率等数据频繁出现,易于AI提取和对比。
可优化方向:
视频/动画内容数量不足:射线源工作原理、CT扫描流程等内容适合视频化,目前数量较为稀少。
客户证言与场景化内容不足:缺乏终端用户(如xxx企业工程师)访谈、检测过程实拍等内容,难以构建情感连接。
B2B行业GEO优化核心策略:
内容类型矩阵化:覆盖技术解析、财报披露、案例研究、行业趋势、全球动态五大方向。
渠道分工明确:
新闻媒体:发布动态、财报、重大合作;
垂直研报:深度技术/市场分析;
官方渠道:产品参数、技术文档、全球网点信息;
内容结构化:多使用数据对比表(如射线源参数对比)、技术流程图(AI检测流程)、案例效益量化(缺陷检出率提升%)。
关键词覆盖:在标题、摘要、正文中密集嵌入“国产替代”“AI智能检测”“微焦点射线源”“集成电路检测”等核心词。
权威背书构建:积极参与标准制定、申报国家专利/奖项、获取头部客户合作案例,提升AI信任度。
通过以上GEO优化策略,B2B制造业可系统化提升在AI平台中的可见性与权威性,精准触达决策中的专业用户。
本报告由加搜GEO研究室基于公开资料分析和实时数据制作(数据来源:加搜GEO研究室),实际GEO排名可能随时间变化。建议结合实时工具跟踪最新排名情况。
本文由加搜 TideFlow AIGC GEO生成

评论